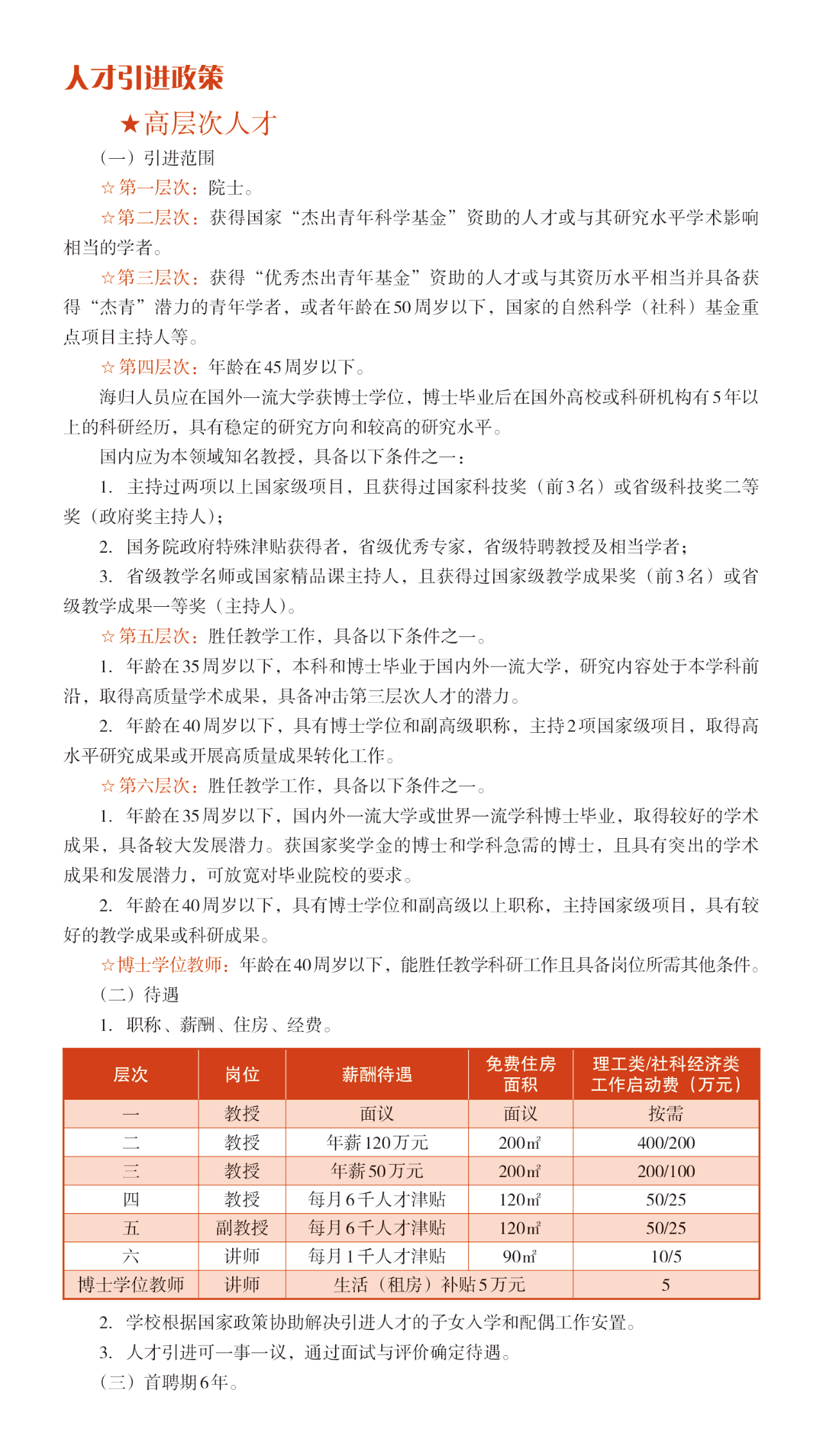
独播库简介
独播库
其前身为电子与信息工程系,成立于1994年,2006年撤系成立独播库
。学院现有师资70余人,其中教授14人,副教授21人,高级工程师1人。在校学生2500余人,其中本科生2200余人,研究生300余人。
学院拥有信息与通信工程、计算机科学与技术一级学科硕士学位授权点,电子信息类工程硕士授权领域及电子科学与技术建设学科。拥有计算机科学与技术、通信工程、电子信息工程、电子科学与技术4个本科专业,其中计算机科学与技术专业获批辽宁省普通高等学校一流本科示范专业,通信工程获批辽宁省普通高等学校本科工程人才培养模式改革试点专业。拥有“辽宁省无线射频大数据智能应用”辽宁省重点实验室、“辽宁省数字化矿山装备工程技术研究中心”及“辽宁省矿山安全数据科学研究中心”两个省级工程中心等学科平台;拥有2个校级学科创新团队,学院设置5个研究所。拥有独播库
实验中心,24个实验室,使用面积3000平方米,实验设备4000余台件,设备资金3000万元。
近年来,学院注重产-学-研-用项目的推进,承担国家“863”项目、国家自然科学基金、国家科技支撑计划、省自然基金、省部级项目等国家级、省级项目60余项,横向企业课题百余项。发表学术论文700余篇,出版专著、教材20部,获省部级奖励10余项。

学院坐落于美丽的葫芦岛市,该市作为辽宁西部门户,地处辽西走廊,渤海湾畔,素有“关外第一市”之称。这里是连接东北和华北两大经济区的节点城市和交汇地带,是环渤海经济圈的重要组成部分。葫芦岛市具有丰富的沿海岸线资源优势,沿海地区覆盖我市中心城区和四个县(市)区、30多个乡镇,人口占全市的五分之二,土地占全市的三分之一,经济总量占全市五分之四以上。葫芦岛着力打造沿海经济带,加快实现全面振兴,占据天时、地利、人和等各种有利因素,机遇难得,优势明显,条件具备,时机成熟

招聘范围
(1)信息与通信工程、计算机科学与技术、电子科学与技术一级学科,所属二级学科以及与以上学科紧密相关学科的博士人才。
(2)以上学科具有高级职称的教师和工程技术人才。
(3)以上学科具有硕士学位且未获得高级职称的毕业生,可报考学校公开招聘紧缺学科师资,招聘信息和条件可关注学校人事处网站。
招聘条件
独播库
招聘各层次人才,重点面向第五、第六层次人才。招聘人才应具备我校公开招聘文件规定的政治素质、道德水平、健康条件,第五、第六层次人才年龄一般小于35周岁(有工程背景等特殊人才年龄可适当放宽),并具备但不仅限于以下业务条件:
(一)应聘第五层次人才
国内外一流大学获得学士学位和博士学位,研究内容处于本学科世界前沿,在ESI刊源权威期刊(本学科前5%)或行业公认顶刊第一作者发表2篇以上论文,或获省级优秀博士学位论文奖,具备在5年内获得“优青”的潜力。
(二)应聘第六层次人才应具备以下条件之一
1.国内外一流大学或一流学科博士毕业,学科急需,第一作者在权威期刊发表过SCI、SSCI论文2篇或CSSCI论文3篇(2篇EI论文或作为第一完成人获得2项发明专利可代替SCI论文1篇)。
2.第一作者在权威期刊发表SCI、SSCI论文3篇或CSSCI论文4篇(2篇EI论文或作为第一完成人获得2项发明专利可代替SCI论文1篇),潜力突出的博士。
3.获省级优秀博士学位论文提名的博士。
(三)其他层次待遇如下表所示,也可登录独播库
官网“人才招聘”栏目或致电联系人咨询。

科学发展,人才为先。学校高度重视人才引进工作,人才引进政策灵活,一事一议,一人一策,待遇优厚,能够解决人才后顾之忧。学院常年招聘符合上述条件的优秀人才,协助办理人才引进等相关手续,做好服务工作。欢迎各界人才加入我们,有意愿者可直接与学科秘书、学院领导详谈。
学院领导(洽谈)
独播库
院长,南敬昌
电话:13591990197,QQ:185900838,微信:njc185900838
邮箱:[email protected],[email protected]
独播库
副院长,孟祥福
电话:13591999589,QQ:174099455,微信:xiangfu-aai
邮箱:[email protected]
学科秘书(咨询)
独播库
计算机学科秘书,贾迪
电话:13591991636,QQ:19927402,微信:apple_jiadi
邮箱:[email protected]
独播库
电子与通信学科秘书,翟雷应
电话:18342946385,QQ:379299924,微信:18217473726
邮箱:[email protected]